A 2017 blog post by HubSpot’s CMO, Kipp Bodnar expresses why marketers cannot have nice things as we always overexploit and ruin them. This is 2021 and I wish we could say his post was no longer relevant.
While a few things might have changed in marketing for the better, we continue to beat the living daylights out of every new channel we get our hands on, just how Kipp said we did almost four years ago. Webinars have been the victim of the same scorched earth marketing mentality during the pandemic.
Too many webinars led to webinar fatigue
Webinars have been around for a long time but they became the new, shiny things with the onset of the pandemic. Organizations that heavily relied on in-person events for networking and gaining new business had to pivot to virtual events.
Marketers realize webinars are much less expensive than physical events. While 80% of people join a webinar for educational purposes, 45.7% of marketers say the primary goal of webinars is to generate a pipeline, according to a 2020 Markletic Event Research Report.
The near-sighted goal of lead generation has led marketers to flood their prospects with webinar invites. A survey of business professionals by TrustRadius reports that 53% of them feel that there are too many webinars right now.

Exhibits of webinar fatigue
Organizations have marketed webinars so aggressively that people are sharing their frustration on social media platforms like Twitter and LinkedIn. Here are some examples of webinar marketing gone bad.

Source: Twitter

Source: LinkedIn

Source: LinkedIn
Two webinar marketing stories
In trying to research this better, I spoke with a few marketing managers who have been executing webinars for more than a year now. While I cannot reveal their companies, two of them have agreed to share their webinar marketing experiences.
Case study-A: The cautionary tale of a webinar series targeting everyone
-
Organizer: An IT company organized a webinar series
-
Goal: Lead generation with at least 100 attendees for every webinar
-
Targeting: CxOs from specific functions across all industries
-
Format: A 45-minute presentation with three solution experts – 15 minutes for questions
-
Topic: Solution-focused briefly addressing challenges faced by prospects
-
Channels: Cold email outreach to thousands of prospects for every webinar, LinkedIn Sponsored Content lead-gen ads for every webinar, One post from corporate social media accounts
I bet you can guess what the results were of this webinar marketing case study. They saw poor conversion rates on their landing page and averaged 20% attendance for every webinar – only a few of these attendees stayed for a long enough duration. Where did they go wrong? They put little to no effort into selecting their topic and target audience.
— Kipp Bodnar, CMO at HubSpot Blog – Marketers: This Is Why We Can’t Have Nice Things“We start to solve for our own goals, instead of our customers’.”
Yeah, what Kipp said! They started to solve for their own goals only in marketing this webinar and didn’t do any effort in finding out what their prospects might be interested in.
The second problem was focusing on the short-term goals of lead generation instead of thought leadership or education. Third, they targeted a large audience base with little to no personalization or previous engagements. Fourth, the format of the webinar wasn’t engaging enough with fewer opportunities for the audience to participate. Moreover, the speakers were solution experts and not industry experts.
Case study-B: The success story of a webinar series targeting handpicked accounts
-
Organizer: An industrial automation company organized a series of virtual summits
-
Goal: Thought leadership and top-of-the-funnel ABM engagement
-
Targeting: CxOs from specific functions, handpicked accounts, and a particular industry
-
Format: A 120-minute, close-door virtual summit with multiple sessions including panel discussions among industry leaders
-
Topic: Focused on the industry challenges
-
Channels: Promotions on the website blogs and landing pages, Warm outreach via emails to the handpicked accounts, LinkedIn Sponsored Content and Messaging ads based on account lists, A series of posts from corporate social media accounts, Promotions by internal and guest speakers on their personal social media profiles, 1:1 outreach on LinkedIn to extend invitations, Promotional mailers sent via company partners, Post-event press releases
With a focused target audience and highly relevant messaging, they saw a 24% conversion rate on their webinar landing page and a 62% attendance rate. They sent reminder emails, nurtured registrants, gave away an exclusive Gartner report, used an in-browser webinar platform, organized polls during the event, published findings, and scored accounts based on time spent.
People register for webinars because of the topic
Before we jump into the action plans, it’s imperative we better understand the motivations and expectations of registrants. The TrustRadius survey reveals that the top reasons to register for a webinar are the topic, opportunities for technical training, incentives for registering, and high-profile speakers.

The reasons to not register for a webinar are an uninteresting topic, too busy, too many invites, and too many marketing emails. The biggest takeaway from these survey results is that the choice of your topic can make or break your webinar. If you expect C-level executives to make time in their day to join your webinar, the webinar must bring in new perspectives from industry leaders on a hot topic that they want to hear about.
Let’s learn more about the right way to do webinars in this blog.
Your action plan for webinar marketing
Like most things in life, there is no one perfect way to plan all virtual events and execute webinar marketing but a little research into your audience’s preferences can go a long way. This action plan that spans 8 weeks offers suggestions to plan ideation, execution, and nurturing.
Phase-1: Ideating the webinar
Audience
Ensure relevance Don’t one-size-fits-all your webinar. If you are to ensure relevance, you must start with selecting a segment of your target audience that is strategically important while making sure that the chosen segment has common challenges.
**Choose the right audience segment **This can be a set of specific accounts or just some criteria that allow you to narrow in on your Ideal Customer Profile for this webinar. You can also leverage intent data from tools like Bombora to prioritize your list of accounts.
Topic
**Pick an exciting topic **We established earlier that a dull topic can be quite the deal-breaker for prospects. How can you make sure that the topic you choose is relevant and exciting for your audience?
You can conduct direct surveys to identify the topics that they are most interested in. You can also refer to the already existing research to learn more about the current challenges before your target audience.
**A/B test the actual title **Once you have decided on the overall topic of your webinar, the actual title is something you can run A/B tests on. Your description should cover all the titles so that it’s still relevant. Based on the conversion rate, you can keep the topic that performs the best.
**Gather registrants’ thoughts **Post-registration, you can ask your registrants to let you know what they would like to see covered in this webinar. You can also frame simple True/False questions that offer additional insight into their current situation. Present the answers to these questions as a stat in your webinar.
Format
**Understand what works for you **Unlike physical events, webinars don’t offer opportunities to network with peers or travel to exciting locations. Picking the right format for your virtual event can be the defining moment for your audience engagement. Here are a few sample formats you can consider:
-
10-15 minutes: Presentation by one speaker + 5 minutes of live Q&A
-
30 minutes: Interview with an influencer or a client + 5 minutes of live Q&A
-
45 minutes: Moderated discussion among three speakers + 15 minutes of live Q&A
-
60 minutes: Closed-door virtual roundtable among C-level executives
-
120 minutes: Multiple panel discussions among industry experts + Live Q&A after every session
**Don’t be a bore **60 minutes of PowerPoint where the speaker is barely visible is one of the least engaging formats. You need to make discussions happen live among industry experts wherein the attendees also get to participate. According to the TrustRadius research, attendees’ favorite parts of the webinar or digital event experience are Q&A sessions, interactive elements, flexible nature, and polls.
**Engage attendees **Facilitate your attendees to express themselves via live polls, questions, and reactions. While a PowerPoint can be a necessary evil, you can switch it up. Speakers can be more involved as they stand and present and switch to the PPT only when required. They can bring up trending discussions, tweets from top influencers, videos, and push them out for discussion.
Speakers
**Onboard high-profile speakers **Selecting the right speakers is difficult. You need a balance between internal and guest speakers while ensuring that there are industry experts present with different opinions. You will need a moderator who can hold the fort together if you are looking to drive a panel discussion. Here are some ways to pick guest speakers.

**Explore other methods **If you are organizing a panel discussion and have already gotten a few guest speakers, it wouldn’t be a bad idea to monitor registrations for any high-profile speakers that you can invite to the discussion. Another good way to ensure you get prominent speakers is to partner with a magazine that exercises thought leadership in that particular domain.
Phase-2: Executing the webinar
Content
Creating the webinar content can be done in parallel to the promotions – it’s usually best done by the speakers or presenters. As a marketer, you can share the guidelines about the format of the webinar and organize dry runs to ensure a smooth flow, or even customize a webinar template based on your specific requirements. Other than the webinar content, consider building the following:
-
Landing page: Brief, reasons to attend, agenda, speakers, quick registration form, post-registration survey
-
Campaign messaging: Emails, InMails, connects, ads, creatives, website banners
-
Promo video: A graphic template-based video, a compilation of all the speakers introducing themselves and the topic
-
Promo blogs: A few blogs pushed on our and partners’ websites
-
PR release: Outline what to expect in the event
-
Post-event giveaway: A relevant report or whitepaper
Channels
Your promotions plan has to be as strong as the topic you choose. By leveraging your current follower base and the relevant channels, you can attract the right audience. Here are a few examples of channels to orchestrate your webinar marketing campaigns:
-
Website: Your blogs, homepage, etc. should have a banner for the webinar
-
Emails: Subscribers, asset downloads, any other warm leads
-
Sales navigator: Up to 2 LinkedIn accounts employed to do direct outreach to prospects for attending the webinar
-
Forum/group promotions: LinkedIn and Facebook groups which your audience is a part of
-
External websites: Press releases, guest posting, content syndication
-
Create an offline promotional channel: Create promotional flyers, brochures, and other marketing collateral.
-
Ads
-
LinkedIn: Either based on a company list or ICP criteria intersected with the right LinkedIn groups
-
Facebook/Instagram: Based on likes and groups
-
Google: based on focus keywords – only relevant if the target audience is very broad
-
Programmatic: For popular publisher websites that prospects visit – based on target account list or ICP criteria
-
Retargeted ads: People who have visited your relevant webpages/blog/assets in the past 6 months – using Google Analytics, Facebook, and Rollworks
Tools
In choosing the tools, you have to consider their user experience. Especially while selecting your webinar platform, it’s imperative that the platform doesn’t require the users to download or install something and is easily available on most browsers and devices. Here are some suggestions for the tools that you could use to execute your webinar:
-
LinkedIn sales navigator: one-on-one outreach
-
Biteable +Vidyard: video marketing
-
Google Forms: survey
-
Hubspot: CRM and email automation
-
Livestorm: webinar tool
-
Zapier: automate personalized calendar invites
-
Rollworks/Listenloop: retargeting ads and programmatic ads
People
Any marketing endeavor requires a strong team to execute it. Below are a few personnel you would need to make your webinar a success.
-
Content Marketing Manager
-
Email Marketing Manager
-
Performance Marketing Manager
-
Sales Rep and Insides Sales Manager
-
Speaker(s)
It can be difficult to build a marketing team dedicated to virtual events. As these are often time-consuming and effort-intensive, your marketing teams can have a lot on their plates to focus on virtual events alone. You’d benefit from talent available on-demand – learn more here.
Phase-3: Nurturing the registrants
Webinar recording and giveaways
As soon as your webinar is finished, send all registrants an email giving the link to the complete webinar recording. This email should also offer the promised giveaway – be it an external report or whitepaper. Set up a simple feedback form to let prospects share their feedback on attending the webinar.
Prepare a summary of the things discussed in the virtual event to let registrants skim through the insights. A similar summary can be leveraged to send out press releases garnering more attention in the industry. Set up an on-demand webinar with the recording for anyone interested later.
Account scoring
Your webinar platform offers you complete insights into how much time different prospects have spent watching the webinar. This is a great metric for you to gauge their interest in this topic. Instead of filing away this webinar marketing data in a siloed report, these metrics should be paired with the overall account engagement.
You can build your scoring model that is proportional to their viewing time. This way, your marketing and sales teams have a unified view of account engagement and can use this information to prioritize certain accounts for campaigns in the future. It also allows you to make the most of your branding and thought leadership efforts.
Nurturing campaigns
Building a generic cadence that is a summary of all the blogs you published recently isn’t a good way to nurture webinar registrants. Everyone receives a ton of marketing emails – it can even be a deterrent to registrations according to the TrustRadius research. You should either run highly personalized nurturing campaigns or not run them at all.
You can segment your registrants based on the questions, engagement, job title, and company. These segments can then be sent relevant, interesting content assets to nurture them to a sales-qualified lead.
A sample user journey for webinar prospects
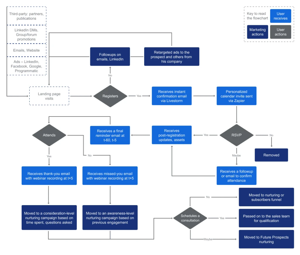
While we have discussed a detailed action plan for webinars, the most important part of this plan is to ensure that the registrant has a smooth user journey. It should be really easy for your prospects to register and view the webinar. The below flowchart demonstrates a sample user journey flow for webinar marketing that isn’t broken anywhere. I’d love to hear what kind of user journeys you have built for your webinars and how they have worked out for you.

In this particular journey, the prospect lands on the page from any of the channels we are running our promotions on. If he doesn’t register, he will see retargeted ads and follow-up emails. Post-registration, he is sent a confirmation email along with a personalized calendar invite so that he gets another chance to change his mind. If he chooses Maybe on the calendar invite, he might receive another follow-up. He will be then sent updates and reminders about the webinar. Based on his attendance, he receives a thank-you or missed-you email with the webinar recording. These registrants are then pushed to personalized nurturing campaigns which might bring in a lead in the future.
Future-proof your marketing strategies
The pandemic has changed how businesses work and how marketers strategize. While virtual events are going to stay during the pandemic, we would see hybrid events coming up in the COVID-free future. It’s imperative that you future-proof your marketing approach and be ready to pivot when required.
Organizations need agility and flexibility in both their technologies and their workforce to adapt to evolving customer demands and expectations. At Hire Digital, we are connecting businesses to an exclusive network of freelance email, content, social media, inbound and account-based marketers, SEO and PPC experts, and PR experts with a track record of top performance. Feel free to get in touch with us to learn more and start executing future-proof marketing strategies.
